TiaraCAD 1.0.11 Update
Updates
- Added Collate Setting to Gem Between Two Curves
Additions
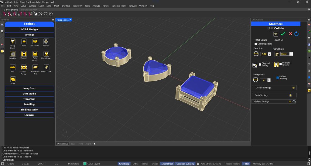
- Added Unit Collate Setting.
- Gallery To Gem Between Two Curves
Bug Fixes
- Issues in Milgrain
- Issues in Prong Head
- Fixed all issues in all array along the curve settings
- Metal Calculation accuracy
- Minor issues in Bezel Setting
- Collate setting on a curve